咨询热线: 18225968333
联系我们Contact us
全国咨询热线18225968333

公积金提取代办

公司地址:上海华能联合大厦

联系电话:13065553707

您的位置: 首页 > 齐齐哈尔新闻中心
齐齐哈尔新闻中心

齐齐哈尔提取公积金必须要银行卡吗_公积金提取需要银行卡

发布时间:2026-02-10 02:55:41

两点半的凌晨时分,手机屏幕所散发的光,刺得眼睛产生剧痛。公积金账户当中那笔钱,仿若隔着玻璃的糖果,能够看见却无法触摸到。房东催租的信息仍旧挂在聊天窗口的最上方,而银行卡,也就是我那张唯一的工资卡,在上周恰好丢失了。

补办要七个工作日。哈,真会挑时候。

朋友讲当下机器人比真人还要忙碌,春节那个档期已然全被排满了。我竟然在某一瞬间思索,是不是能够去租一个机器人帮我前往公积金中心去排队呢?毕竟它们现今就连写字这种精细的活儿都可以做了。是不是很荒唐呀。然而人在急于用钱之际,什么样荒唐的念头都会冒出来的。

提取公积金必须要银行卡吗?

说实话,我以前也以为必须得要。

好似觉得非得有实实在在的人才能将事情妥善处理完成一样,然而如今你瞧,机器人能够取代多少依靠人力去完成的工作呀,可是公积金这件事情,真的难以避开那张小小的卡片,至少目前的状况是如此。

公积金中心的那位大姐,当年跟我说的时候,表达得特别直接明白:“钱总归得有个放置的地方吧?”没错,提取并非是最终目的,只有到了你手上才算是达成了。而“到你手上”这件事,在系统当中所代表的,可是一串银行卡号,还有你的名字,以及你的开户行。这乃是资金流转时最基础的安全途径。

必须的。

提取公积金必须要银行卡吗

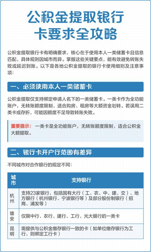
并非随便哪张银行卡都可以。必须是本人名下的,一类卡是最为理想的。二类卡存在额度限定,一旦你提取的金额超出一万,就会受到限制。莫要问我是如何知晓的。

公积金提取到支付宝可以吗?

我知道你在想什么。

如今就连菜市场的大妈都开始使用二维码来进行收款了,可为什么这么一笔数额巨大的钱竟然还非得要走像“古董”一样的银行卡通道呢?我是真的去查过的,确实查过啊。在半夜难以入眠的时候提取公积金必须要银行卡吗,我把公积金的官网彻彻底底地翻了个遍,翻得底朝天了。

答案有点让人失望:不行。

起码在我身处的城市是不行的。公积金系统与第三方支付平台之间,似乎还存在着某些间隔。并非技术方面的问题——如今就连AI都可以精确控制软件界面了,技术上又能存在什么困难呢?大概是出于安全方面的考量吧,又或者流程重新构建需要耗费时间。

可是听闻某些区域在开展“公积金直接支付房租”的试点工作,似乎是借助指定的平台。然而这全然是另外一桩事情了。

提取公积金必须要银行卡吗

行不通支付宝,微信同样行不通。它们更近似于中转站,最终钱依旧得落入银行卡当中。谈及到银行卡提取公积金必须要银行卡吗,近期有好多人在探究要如何去关闭免密支付。颇有意思的,一方面而言我们渴盼便利,简直期望所有支付全然 “无感”;另一方面,一旦真正涉及自身的大额资金,便又变得格外谨慎起来。

人啊,就是这么矛盾。

没有银行卡怎么提取公积金?

这才是最折磨人的部分。

倘若你的银行卡出现丢失情况,或者处于被冻结状态,又或者还没来得及去办理卡——恰似我当下所处的情形。那么从理论上来说,有着两条途径:其一,赶快去补办一张新的银行卡,接着将新卡的信息同步给公积金中心;其二,去瞧瞧你们当地到底是否支持公积金联名卡。

那种既有银行卡功能、又具备公积金查询卡功能的联名卡,属于特殊存在哦。有些地方的公积金中心会跟特定银行携手合作去发行这样的卡。要是你拥有它,事情会简便许多呢。

如果没有,又急需用钱……唉。

提取公积金必须要银行卡吗

我那位同事,上个月才刚刚经历了这般事情。最终呢,他去补办了卡,然而公积金提取的流程,却还是耗费了差不多十天时间。他讲啊,在那十天当中,每一天都好似自己在跟一个规模巨大的,官僚性质的机器玩闯关游戏,一关又一关地过,全然永远都不清楚下一关究竟会是什么。

如今,身处硅谷地区,996这种工作模式已然广泛传播开来,人们似乎都已适应了那种处于高速运转状态的情形。然而,一旦涉及到去办理这些相关事宜的时候,时间却又变得极为缓慢,仿佛一下子回到了十年之前那般。

最终呢,依旧未曾租机器人,并非是舍不得那笔钱,而是忽然间领悟到,有些流程处在那里有其缘由,恰恰是由于它没办法快起来,又或者换句话讲,它需有种“源于人为的缓慢态势”用以保障安全。

物理载体形式的银行卡,承担着身份关联与资金关联的关键作用,在最短时间范围之内,大概是不会被别的事物替换掉的。就如同无论多么智能化的人工智能,也没办法置换人类某些具备着细致入微特点的判断决策。然而谁可以确切知晓呢,大概明年,或者后年,相关政策就会发生变化了。说不定公积金管理中心方面同样会引入人工智能辅助工具提取公积金必须要银行卡吗,致使整体运行流程的推进速度像硅谷地带那样,拥有仿佛代码快速迭代更新似的高效。

只是我的房租等不到那个时候了。

一大早要去银行,需排长队,填表格,等待七个个工作日,之后重新提交公积金提取申请,这便是生活,是无法回避绕躲不掉且终究必要实行相互面对面解决的,即便机器人和AI相当热潮火爆至极,然而部分道路依旧必须得人们自己一步接着一步缓慢前行迈进完竣方可。

在线客服
联系方式

热线电话

18225968333

上班时间

周一到周五

公司电话

13065553707

二维码
线