咨询热线: 18225968333
联系我们Contact us
全国咨询热线18225968333

公积金提取代办

公司地址:上海华能联合大厦

联系电话:13065553707

齐齐哈尔最新动态

齐齐哈尔公积金提取条件_公积金提取条件及流程

发布时间:2026-03-23 19:22:54

今时今日,于下班之后那条回家必通行之路,油价再度上涨,92号汽油正式踏入“9元时代”,朋友圈之中满是一片哀叹之声,有人以玩笑之态称往后出门仅能配得上蹬骑共享单车。我注视着手机之内那条新闻,愣神了几秒,突然间像是被什么莫名驱使着,打开了公积金APP。

余额就那么静静地躺在那里,数字不算小,也不算大。

能用这笔钱支付两年的房租,能够缴纳十年的物业费,还可以给老家的爸妈用于翻修那间会漏雨的厨房。

但就是——取不出来。

在公交车上坐着,窗外有无数个显得疲惫的归家之人一闪而过。我抑制不住内心涌起的想法,我们每个月像一群勤劳且踏实的工蚁那样,准时且稳定地往里面存钱公积金提取条件,然而究竟要等到哪一个时刻,才会准许我们把粮食搬回到自己家中呢?

原来,我们都被“骗”了

原以为公积金仅仅是那种专门用于买房的存钱器具,要是不买房的话就根本别想动用它,可直至今日去查阅资料才发觉,原来是自己太过单纯幼稚了。

其实政策早就悄悄变了,只是没人告诉我。

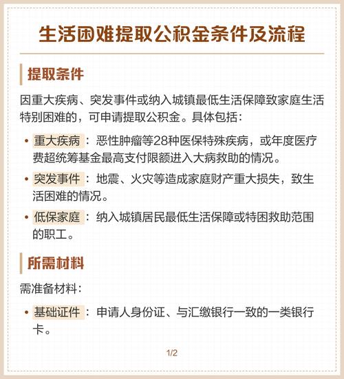
比如说泰安,3月23日也就是今天刚刚施行的新规要求,除非直系亲属面临生病窘境时,或者家里遭遇了灾害状况下,公积金才能够被提取出来用于应急。重大疾病、自然灾害、交通事故等情况都涵盖在内……这哪里算得上是公积金呀,这明明就是如同雪中送炭一般的救命钱啊。

还有甘南,也支持大病提取,甚至老旧小区改造、交物业费都行。

公积金提取条件

我突然觉得自己像个傻子,每天守着金山喊穷。

物业费、装修、甚至看病

有这么一个人,是我的朋友,在去年的时候,他的父亲进行了手术,其家庭把家底都给掏空了。在那个时候,倘若他知晓能够提取公积金这件事,说不定就不至于低声下气地把所有人都借了个遍。

还有一位之前的同事公积金提取条件,在离职过后,公积金被封存在账户当中,有中介在电动车之上张贴小广告宣称“专业提取”,差点遭遇欺骗。实际上要是符合相应条件,又何苦去走那些不正当的途径呢?

现在很多城市,租房能取,装修能取,交物业费也能取。

今年一月,绍兴已然开了相应口子,每户每年具备能取一万用于交纳物业费的条件。长春同样在推行线上提取方式,于手机上轻点一下即可达成。

这才是公积金该有的样子啊,别让它睡大觉了。

11万亿的“闲钱”

忽然刷到了一组数据,着实把我吓了一大跳,具体是这样的,截止到2024年的年末,全国范围内公积金缴存所剩下的余额大概将近11万亿。

11万亿,就这么躺在账户里吃利息。

公积金提取条件

都在晒余额的网友中,有人存了六十多万,然而却取不出来,六十万呀,能做多少事呢?比如给孩子交学费,比如换一辆代步车,比如给家里翻新一下……

今年两会,出现难得一见的情况,将公积金改革写了进去,所释放出的信号十分明白,那就是:这笔钱,应当让它活跃起来了。

别让你的钱“躺平”

说实话,我以前也觉得公积金是个鸡肋,看得见摸不着。

不过当下公积金提取条件,情况有所不同,我转变了原本的想法,它实际上就是属于我们自身的钱财,仅仅是在某段时间内处于被委托管理的状态罢了。

今天特意查了最新的提取条件,整理了几个关键点:

1. 买房首付:很多城市支持了,深圳甚至可以交税款。

2. 租房:这是最常规的,长春每月额度在涨,多孩家庭还能多取。

3. 装修/改造:房龄超过10年的老房子,甘南最高能取20万。

4. 物业费:绍兴、甘南都纳入了,每年上限1万左右。

公积金提取条件

5. 大病/困难:这可能是最容易被忽略的,泰安、甘南都有这条。

6. 代际互助:父母买房,子女也能帮忙,泰安和甘南都放开了。

当然,千万别信街边小广告,伪造合同提取会上征信黑名单的。

写在最后

回家的路上,我把公积金APP的每一个功能都点开看了一遍。

尽管最终发觉,我所能提取的金额依旧是有限的,然而起码我明白,那些钱财并非会永远处于沉睡状态的。

它处于等待状态,等待着一个我对其有需求的恰当理由,并且这个理由,正呈现出越来越宽泛的态势。

或许有那么一天,我实实在在地要去搞装修,切切实实地碰到了困难,真真切切地想要去交物业费,到那时它就会苏醒过来。

渴望这笔款项,于你最为急需之际,对你施以援手。千万别使它持续处于闲置状态了,哪怕仅仅瞧上一眼,清晰它所处位置,亦是一种安心之感。

毕竟,那是我们自己的钱啊。

在线客服
联系方式

热线电话

18225968333

上班时间

周一到周五

公司电话

13065553707

二维码
线